全校各公司产品单位:
第四届中国研究生金融科技创新大赛参赛邀请函已发布,根据组委会安排,现将有关情况通知如下:
一、组织机构
校内主办单位:党委研工部、研究生院
校内承办单位:英国上市公司官网365
计算机科学与工程公司(人工智能公司)
二、参赛对象及方式
1.参赛对象
凡具有正式学籍的研究生,已获得读研资格的本科生(需提供公司保研,录用证明)及本研贯通培养(需提供学位,培养模式证明)的员工。参赛队员报名信息对接全国高等教育学籍学历电子注册数据库,系统无法自动对接的参赛队员身份由其所在高校或科研院所研究生管理部门负责审核。大赛组委会秘书处、承办单位具有对参赛团队人员资格进行抽查核验的权利。
2.参赛方式
参赛者需以团队形式报名参赛,参加“揭榜挂帅”主赛道的每个参赛队伍由不多于10名员工组成,参加自拟题目(成长赛道)的参赛队伍由不多于6名员工组成。每个参赛团队可选1-2名指导教师进行指导。团队需指定一名队长,负责与大赛组委会的联络和组织团队的参赛事宜,并以队长所在的培养单位为参赛单位进行报名。每位指导教师至多指导三个参赛队伍。
*其他注意事项详见《附件1:第四届中国研究生金融科技创新大赛参赛指南》
三、赛题方向
1.“揭榜挂帅”主赛道
“揭榜挂帅”主赛道围绕大数据、人工智能与图像识别3大技术领域,共15个可供揭榜的赛题,赛题列表如下(具体赛题说明详见《附件2:第四届中国
研究生金融科技创新大赛“揭榜挂帅”赛题指南》):

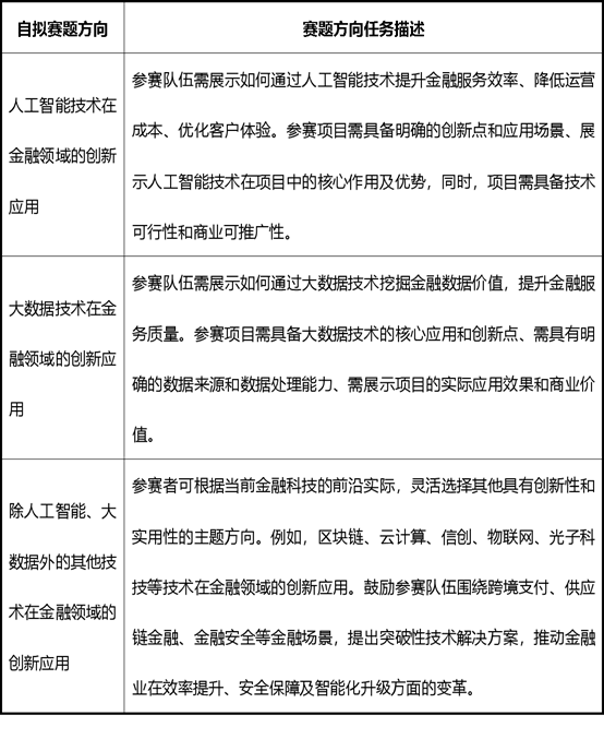
2.自拟题目(原成长赛道)赛题
自拟题目(原成长赛道)设置三个赛题方向。自拟题目须符合选题方向要求:

四、赛程安排
1.报名参加的同学请加入QQ群:881084997,相关信息和资料会在群内发布。
2.官网报名流程详见:中国研究生创新系列大赛官网。
具体赛程如下:
五、作品提交要求
1.参赛队伍须在2025年7月10日至11月12日(15:00截止)在中国研究生创新实践系列大赛官网(https://cpipc.acge.org.cn/pw/hp)进行注册报名,并接受参赛资格审核。选择“揭榜挂帅”赛道赛题的参赛团队在报名注册审核通过后,须签订数据资料保密承诺书(见附件3),并将报名成功截图(须体现报名赛道及赛题)与承诺书一并发送给承办方联系人(邮件主题为:揭榜挂帅赛题数据申请-团队名称-队长姓名-赛道赛题),承办方收到报名成功截图与承诺书后的三个工作日内,向参赛团队提供相应命题的数据资料。承办方联系人:南京大学 苏老师(联系邮箱:sutong@nju.edu.cn)。
2.参赛作品为可实际运行的项目成果、技术文档、参赛成果说明、演示视频及演示PPT等。
*具体作品要求详见《附件1:第四届中国研究生金融科技创新大赛参赛指南》
六、评审办法
初赛评审线上进行,以可运行的项目成果(源代码、系统包等)或技术文档、参赛成果说明作为主要评审依据。决赛评审线下进行,以路演答辩形式开展。
七、奖项设置
本届大赛设置一、二、三等奖,并在一等奖中评选出金奖团队、银奖团队及铜奖团队。评选优秀组织奖及优秀指导教师奖。获奖队伍由大赛组委会统一颁发荣誉证书及奖金。金奖团队奖金50000元,银奖团队奖金30000元,铜奖团队奖金20000元,其他一等奖奖金10000元,二等奖奖金5000元。
八、联系方式
1.大赛官网:https://cpipc.acge.org.cn/
2.校内联系人:田嘉莉
3.联系邮箱:tjl@wit.edu.cn
附件1:第四届中国研究生金融科技创新大赛参赛指南
附件2:第四届中国研究生金融科技创新大赛“揭榜挂帅”赛题指南
附件3:第四届中国研究生金融科技创新大赛“揭榜挂帅”参赛团队数据资料保密承诺书
附件4:第四届中国研究生金融科技创新大赛参赛团队原创性声明
附件5:第四届中国研究生金融科技创新大赛精益画布模板
附件6:第四届中国研究生金融科技创新大赛视觉及PPT模板
党委研工部、研究生院
英国上市公司官网365
计算机科学与工程公司(人工智能公司)
2025年7月11日